找回密码
 注册

QQ登录

只需一步,快速开始

微信登录

微信扫码,快速开始

查看: 48716|回复: 0

[社会资讯] 官宣!视频网站这笔费用,全部取消

[复制链接]
发表于 2021-11-22 09:22 | 显示全部楼层 |阅读模式 IP:湖北荆门
近日,浙江省消保委约谈了爱奇艺、优酷、腾讯视频、搜狐、PPTV五家平台,以及芒果TV、乐视、喜马拉雅、蜻蜓FM四家视频、音频网站负责人。
浙江省消保委在约谈会上指出,五家平台开通会员后,依然可以看到五花八门的广告,如前情提要广告、暂停页面广告、片尾广告、弹窗广告、跑马灯广告等。一些广告页面极易误点,跳转至广告页面后,返回键设置较小,极难发现。
11月19日,记者从浙江省消保委获悉,自7家视频网站(腾讯、爱奇艺、优酷、芒果、搜狐、PP视频、乐视)就会员服务问题提交整改报告的7天后,浙江省消保委将各视频网站的整改承诺及整改进展情况予以公开,请广大消费者共同监督。

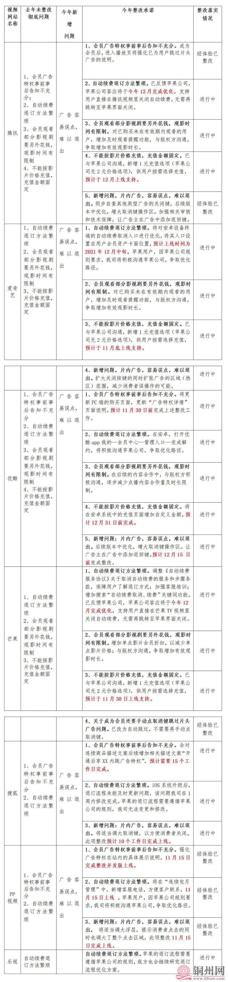
各视频网站整改报告情况汇总表


去年,浙江省消保委约谈提出的7项问题,7家视频网站全部整改有3项:

1、取消强制自动续费,用户可以自行选择是否自动续费;
2、自动续费前,会通过手机短信、站内消息等方式提前3-5天告知用户;

3、不再使用“开通会员免广告”等绝对宣传用语。
今年各视频网站整改报告及整改落实情况汇总如下:

721bf86cf9a977d7e290159fc993b939.jpg

浙江省消保委消费调查监督部主任李嘉表示,这段时间,他与各视频网站保持紧密沟通,从7家视频网站的整改进展情况来看,不少网站整改迅速;从承诺情况来看,大部分网站整改事项将于11月底或12月中旬完成,请广大消费者共同监督。
李嘉同时建议,针对各视频网站会员服务的“顽疾”,相关职能部门应依据广告法、民法典、《广播电视广告播出管理办法》等相关法律法规,形成长效监管机制。同时,通过社会各方的共同努力,形成社会共治的良好氛围,以更好地维护消费者的合法权益。

您需要登录后才可以回帖 登录 | 注册

本版积分规则

快速回复 返回顶部 返回列表